Schématovník
Seznam konstrukcí  |  Přidat  |  Diskuze  |  danyk.cz

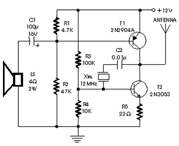
Jednoduchý vysílač na 12MHz



Kategorie: Vysílače a přijímače
Přidal: Switch02 18.03.2015 (19:21:17) X U
Vysílač bez laděného obvodu pracující na pevném kmitočtu 12MHz s dosahem 30m. Zapojení by mělo pracovat na první pokus.
schéma - Jednoduchý vysílač na 12MHz
Jednoduchý vysílač na 12MHz - schéma


(Diskuze byla zrušena kvůli spamu)





Schématovník je veřejná databáze informací a diskuze. Jeho obsah je tvořen uživateli. Veškerý vložený text i obrazové materiály jsou duševním majetkem svých autorů. Uživatel je odpovědný za uživatelský obsah. Podmínky.