
Schématovník
Seznam konstrukcí
|
Přidat
|
Diskuze
|
danyk.cz
Časový spínač
Kategorie: Logické obvody
Přidal:
Eye
19.05.2015 (16:35:49) X U
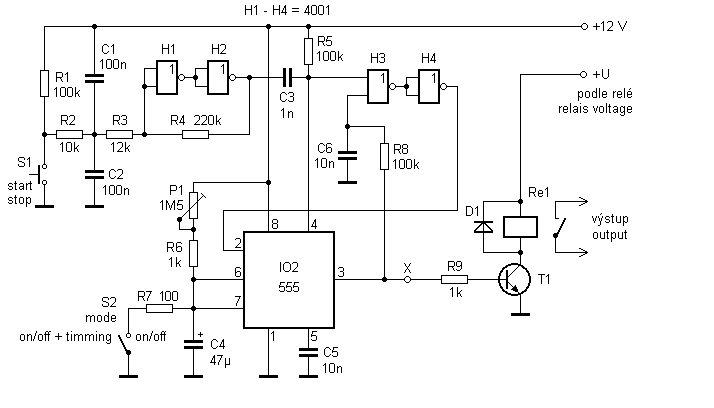
Tento časový spínač je vhodný pro ovládání světla všude tam, kde často zapomeneme zhasnout. Pracuje ve dvou režimech. V prvním lze světlo kdykoli rozsvítit nebo zhasnout tlačítkem S1. Svítí-li však světlo, automaticky po nastavené době zhasne. Ve druhém režimu (S2 je sepnut) je automatické zhasnutí vyřazeno a světlo po rozsvícení svítí trvale, dokud jej nezhasneme opětovným stiskem S1.
Časový spínač používá běžné obvody - hradla CMOS 4001 a časovač 555. Tlačítkem S1 se rozsvěcí a zhasíná světlo. Tlačítek může být zapojeno více paralelně, druhé může být např na druhém konci chodby nebo schodů do sklepa. Kondenzátory C1 a C2 potlačují rušení na dlouhých přívodech. Hradla H1 a H2 tvoří Schmittův klopný obvod, na výstupu H2 je signál s ostrými hranami. Na rezistoru R5 se po stisku tlačítka objeví krátký záporný impuls, který vynuluje časovač 555. Byl-li předtím časovač v klidu (na výstupu 3 časovače bylo nulové napětí), je kondenzátor C3 vybit a hradly H3 a H4 projde impuls na vstup 2 časovače, na jeho výstupu 3 se objeví napětí blízké napájecímu. Tranzistor T1 a relé Re1 sepnou a světlo se rozsvítí. Po určité době, nastavené trimrem P1, rezistorem R7 a kondenzátorem C5, světlo automaticky zhasne. Stiskneme-li tlačítko S1 znovu v době, kdy světlo ještě svítí, je kondenzátor C3 nabit a hradlo H3 zablokováno. Časovač se proto vynuluje, avšak znovu nespustí a světlo zhasne. Sepneme-li spínač S2, bude to z hlediska časovače podobné, jako by kondenzátor C5 měl nekonečnou kapacitu. Světlo se po stisku tlačítka rozsvítí a svítí tak dlouho, dokud tlačítko znovu nestiskneme. To je výhodné např. při uklízení nebo údržbě, kdy se na osvětlovaném místě zdržíme déle.
Oživení je velmi jednoduché. Při stisku tlačítka S1 se na výstupu H2 musí měnit logická úroveň. Není-li tomu tak, zkuste zmenšit odpor rezistoru R1. Je-li tento obvod v pořádku, měl by zbytek pracovat na první zapojení. Trimrem P1 pak už jen nastavíme požadovaný čas prakticky od nuly do asi 100 sekund. Výstupmí obvod s relé můžete nahradit modernějším spojením triaku a optotriaku, viz obr. 2. Časový spínač pak bude mít i menší příkon, neboť odpadne proud tekoucí cívkou relé. Napájecí napětí 12 V není podmínkou, časový spínač bude asi stejně dobře pracovat v rozsahu napětí 5 až 15 V. Pro malá napětí bude možná třeba zvětšit kapacitu C2 a C3.