
Schématovník
Seznam konstrukcí
|
Přidat
|
Diskuze
|
danyk.cz
Jednoduchý laserový telefon
Kategorie: Lasery
Přidal:
TESLACIK
23.05.2015 (15:56:48) X U
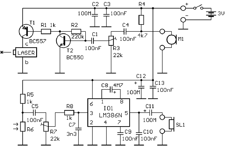
Vstup z elektretového mikrofonu M1 je zesílen tranzistorem T2, který přes R1 řídí T1. Jakmile promluvíme, je nf signálem tranzistor T2 přivírán, tím se nepatrně přivře i T1 a mírně se zmenší intenzita paprsku laseru. Laser je tedy modulován nf signálem z mikrofonu a pohasíná v rytmu hovoru. Výhodou použité modulace je její jednoduchost, nebo není třeba jako např. u přenosu infračerveným zářením použít nosný kmitočet. Hloubku modulace nastavujeme trimrem R3. Je třeba nastavit takovou úroveň, aby přenášený hovor nebyl příliš zkreslen. Paprsek z laseru vysílače dopadá na fotorezistor přijímače R6. Odpor fotorezistoru se mění podle intenzity dopadajícího světla. Nf signál je zesílen zesilovačem s integrovaným obvodem LM386. Na výstup zesilovače je připojeno sluchátko nebo reproduktor. Hlasitost se nastavuje trimrem R7. Napájecí napětí telefonu je 3V, odběr proudu ze zdroje asi 40mA. Fotorezistor je třeba utopit co nejvíce do krabičky, aby na něj nedopadalo denní světlo.
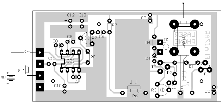
Na jednostranné desce s plošnými spoji je umístěn vysílač i přijímač, aby byla umožněna oboustranná komunikace. Rozmístění součástek je na obrázku. Pozor na polaritu elektretového mikrofonu záporný pól mikrofonu, který je spojený s obalem, připojte na zem. Fotorezistor je umístěn kolmo k desce, laser je upevněn dvěma drátovými objímkami. Mimo součástky v seznamu potřebujeme ještě krabičku KM-32, desku s plošnými spoji, vypínač a napájecí zdroj 3V (např. 2x článek AA).
Po osazení desku vložte do krabičky KM-32 (nebo podobné), vytočte trimry na maximum (nejsilnější signál), připojte mikrofon, sluchátko a napájení. Pokud použijete staré telefonní sluchátko, vyměňte u něj dynamický mikrofon za elektretový. Správnou činnost si můžete ověřit zpětnou vazbou vytvořenou zrcátkem, kdy vysílač bude svítit do svého vlastního přijímače. Nyní také nastavte hlasitost trimrem R7 a v případě, že je signál zkreslen, snižte úroveň modulace trimrem R3. Pokud je vše v pořádku, uzavřete krabičku. Po oživení dvou přístrojů nastává ten nejsložitější okamžik instalace telefonu. Čím je vzdálenost obou jednotek od sebe větší, tím zdlouhavější je nastavení. Musíte se totiž trefit laserem na fotorezistor protější stanice a opačně. Při větší vzdálenosti telefonů jsem musel dokonce použít i dalekohled. Důležité je obě jednotky řádně připevnit, aby se nemohly po nastavení polohy již vychýlit, což je velmi nežádoucí.
Upozornění !!!
Při posvícení laseru do očí může dojít k vážnému poškození zraku! Tato konstrukce není určena dětem. V mlze zařízení fungovat nebude.