
Schématovník
Seznam konstrukcí
|
Přidat
|
Diskuze
|
danyk.cz
Blikač řízený NOT hradly
Kategorie: Logické obvody
Přidal:
lexa
31.01.2026 (14:39:49) X U
Toto schéma jsem vytvořil jako možné výukové schéma týkající se logického obvodu NOT (invertor).
Zde NOT hradla slouží k určení hodnoty napětí na výstupu. Pro první NOT hradlo platí, že výstup má 0 V. U zbylých dvou NOT hradel zapojených v sérii se hodnota napětí nemění, tj. na výstupu se nachází 5 V.
Pomocí přepínače lze tak volit hodnotu napětí, která se poté objeví na bázi tranzistoru T1.
Tento tranzistor slouží pro spínání a otevření kolektoru, který vede na pin č. 4 (RESET) integrovaného obvodu NE555.
Pokud je tedy výstup NOT hradla na 0 V, pin 4 je nastaven na log. 1 (555 běží – LED začne blikat frekvencí 2 Hz, která je předurčena).
Když je výstup NOT hradla na 5 V, pin 4 je nastaven na log. 0 (kolektor svede napětí do země, čímž 555 nedokáže pracovat, LED nebliká).
Celé je to tedy postaveno na invertované logice.
Dá se jinak zapojit i pouze s jedním NOT hradlem, či jen s přepínačem, který bude určovat napěťovou hodnotu.
Toto zapojení však pojednává i o možnosti toho, že může být NOT hradlo až takto využitelné. (zejména právě tedy již zmíněné učební využití).
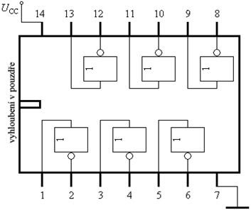
P.S.: Využívám obvodu 74HC04 (zde i pinout na fotce č. 1), avšak lze využít jakýkoliv obvod s NOT hradly.