Schématovník
Seznam konstrukcí  |  Přidat  |  Diskuze  |  danyk.cz

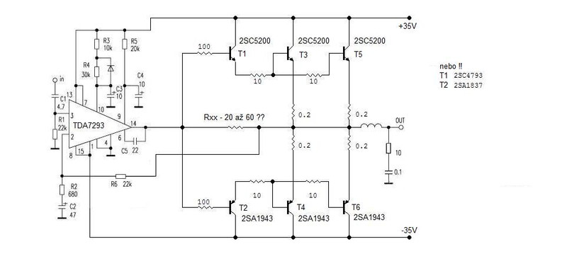
Zesilovač 300W s TDA7293



Kategorie: Audio a video
Přidal: Audiofil2 17.01.2014 (18:48:33) X U
Jednoduché zapojení. obsahující TDA7293 na výstupu posílený třemi pári výkonných tranzistorů Toshiba 2SC5200/1943.
schéma - Zesilovač 300W s TDA7293
Zesilovač 300W s TDA7293 - schéma


(Diskuze byla zrušena kvůli spamu)





Schématovník je veřejná databáze informací a diskuze. Jeho obsah je tvořen uživateli. Veškerý vložený text i obrazové materiály jsou duševním majetkem svých autorů. Uživatel je odpovědný za uživatelský obsah. Podmínky.