Schématovník
Seznam konstrukcí  |  Přidat  |  Diskuze  |  danyk.cz

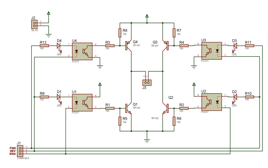
H-můstek pro řízení motoru pomocí procesoru



Kategorie: Mikroprocesory
Přidal: Ardujinista 17.01.2014 (18:50:05) X U
Jednoduché zapojení umožňující spínat motor oběma směry.
schéma - H-můstek pro řízení motoru pomocí procesoru
H-můstek pro řízení motoru pomocí procesoru - schéma


(Diskuze byla zrušena kvůli spamu)





Schématovník je veřejná databáze informací a diskuze. Jeho obsah je tvořen uživateli. Veškerý vložený text i obrazové materiály jsou duševním majetkem svých autorů. Uživatel je odpovědný za uživatelský obsah. Podmínky.