Schématovník
Seznam konstrukcí  |  Přidat  |  Diskuze  |  danyk.cz

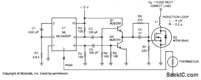
Indukční ohřev (Copyright of Motorola)



Kategorie: Průmysl
Přidal: Motorola 17.01.2014 (19:06:01) X U
Indukční ohřev patentovaného zapojení.
schéma - Indukční ohřev (Copyright of Motorola)
Indukční ohřev (Copyright of Motorola) - schéma


(Diskuze byla zrušena kvůli spamu)





Schématovník je veřejná databáze informací a diskuze. Jeho obsah je tvořen uživateli. Veškerý vložený text i obrazové materiály jsou duševním majetkem svých autorů. Uživatel je odpovědný za uživatelský obsah. Podmínky.