
Schématovník
Seznam konstrukcí
|
Přidat
|
Diskuze
|
danyk.cz
Univerzální zdroj stabilizovaného napětí
Kategorie: Zdroje, měniče a nabíječky
Přidal:
Jerry
17.01.2014 (19:34:34) X U
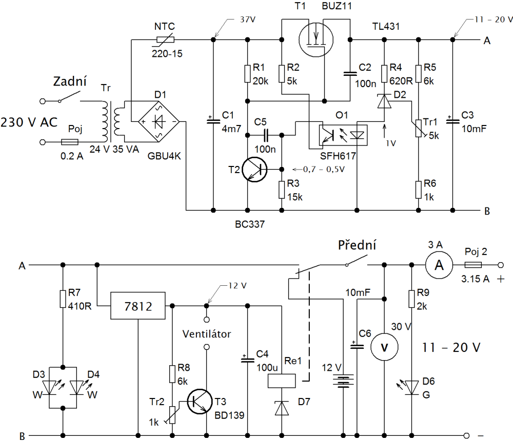
Z teorie jsem vzal klasický sériový stabilizátor s bipolárním tranzistorem. Asi den jsem zkoušel různá zapojení s NPN i PNP, ale valná účinnost se metodou pokus / omyl nedostavila. Vzpomněl jsem si na konstrukci jednoduchých pulzních zdrojů. U nich se napětí naindukované na sekundární straně transformátoru usměrní rychlou diodou a "nalije" se do kondenzátoru. Jakmile napětí na svorkách kondenzátoru vystoupá do určité výše, otevře se optron (foto-tranzistor osvěcovaný diodou v jednom pouzdře) a hlavní spínací tranzistor se přivře tak, aby na kondenzátoru zůstal konstantní potenciál.
Tento jednoduchý princip jsem převzal a implementoval do mého zdroje.
Po zveřejnění mého výtvoru se v diskusi rozpoutala vášnivá debata, která si žádala nejen následující měření. Bohužel jsem musel charakteristiky fotit, ale účetl to splnilo.