
Schématovník
Seznam konstrukcí
|
Přidat
|
Diskuze
|
danyk.cz
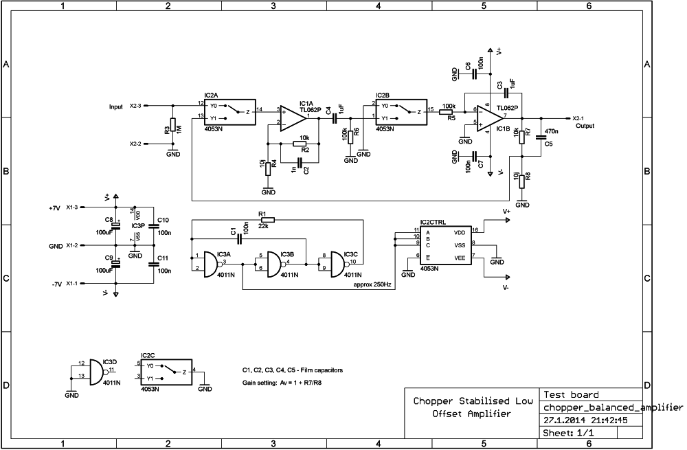
Low Offset Chopper Stabilised Amplifier (education circuit)
Kategorie: Měření a testování
Přidal:
FrantaKxh
27.01.2014 (22:21:53) X U
This simple circuit allows small voltage high gain amplification, without any excessive amount of dc offset on the output. It is the simplified principle of chopper stabilised amplifiers, like ICL7650 and others. This amplifier has fixed gain of 60dB (determined by R7 and R8). Its bandwith is very low (a few Hz), due to long integration constant a low chopping frequency - about 250Hz. It can be used for measuring small and stable voltages, about a few milivolts. This simple sircuit has input bias current about 50nA (could be overcome by using better analogue swith with less leakage, for example DG211) and has output offset within +-30mV, which is more than ten times better then common amplifier without offset being trimmed. You can replace the TL062CP with better opamp, like OP07.
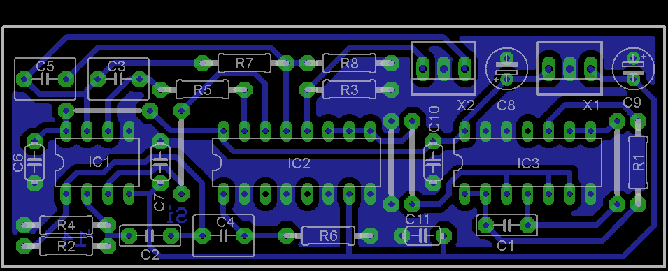
The PCB image is 600DPI.
This circuit was designed for education, so it was designed for simplicity, not for performance. If you have any questions about this test circuit, leave me a message.