
Schématovník
Seznam konstrukcí
|
Přidat
|
Diskuze
|
danyk.cz
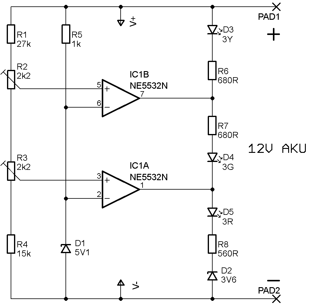
Batest - tester olověných akumulátorů
Kategorie: Měření a testování
Přidal:
Adam - hobbyelektro
12.03.2014 (22:08:27) X U
Tester napětí olověných akumulátorů, o signalizaci se stará trojice LED diod, vždy svítí jen jedna. Měřený rozptyl lze kalibrovat trimry. Plošný spoj a kompletní dokumentaci naleznete na: <a href="www.hobbyelektro.eu">www.hobbyelektro.eu</a>