
Schématovník
Seznam konstrukcí
|
Přidat
|
Diskuze
|
danyk.cz
Jednoduchý pulsní zdroj z úsporky
Kategorie: Zdroje, měniče a nabíječky
Přidal:
MrSlehofer
24.03.2014 (18:41:28) X U
Taky vás někdy trápila ta potřeba zdroje? Zde je jednoduché řešení!! Určitě vám někdy odešla úsporka, nebo ste ji někde našli,
ale jak dobře se dá tento odpad využít asi ještě nikoho nenapadlo!
Protože z úsporky se dá vyrobit jednoduchý pulsní zdroj.
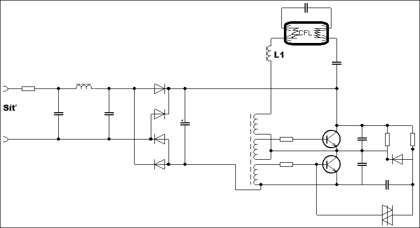
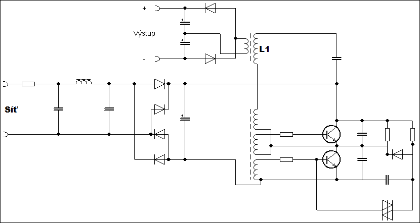
A jak na to? budete potřebovat elektroniku z úsporky(pokud nebude spálená) a na ní musíte provést pár úprav.
1. musíte vyzkratovat kontakty zářivkové trubice
2.odpájet žhavící kondenzátor
3. a na tlumivku(pokud na ní bude místo)naviňte vinutí,
a co když na ní nebude místo? Budete muset celou tlumivku převinout na větší základnu, ALE MUSÍTE ZACHOVAT VZDUCHOVOU MEZERU U JÁDRA!!
S počtem závitu můžete experimentovat.
4. přidejte usměrňovací obvod
Na schématu 1 je vidět základní zapojení úsporky a na schématu 2 schéma předělávky.
Můj zdroj dává 10.4 V naprázdno a 5.68 A ve zkratu.
Používám ho k napájení 5W LED na 9-10V 0.7 A.
Pozor!!!!! Ve zdroji je smrtelné napětí! Není určeno začátečníkům!!
Neber zodpovědnost za jakékoliv újmy na zdraví či majetku!
Zdroj není zrovna ten nejlepší! pokud potřebujete stabilizované napětí na výstupu ,tak napojte nějaké to IOčko (7803-7824)
na výstup.